读书笔记-kubernetes源码剖析-1-架构
Kubernetes架构

Kubernetes各组件的功能
kubectl
kubectl是Kubernetes官方提供的命令行工具(CLI),用户可以通过kubectl以命令行交互的方式对Kubernetes API Server进行操作,通信协议使用HTTP/JSON。
kubectl发送相应的HTTP请求,请求由Kubernetes API Server接收、处理并将结果反馈给kubectl。kubectl接收到响应并展示结果。至此,kubectl与kube-apiserver的一次请求周期结束。
client-go
kubectl是通过命令行交互的方式与Kubernetes API Server进行交互的,Kubernetes还提供了通过编程的方式与Kubernetes API Server进行通信。client-go是从Kubernetes的代码中单独抽离出来的包,并作为官方提供的Go语言的客户端发挥作用。client-go简单、易用,Kubernetes系统的其他组件与Kubernetes API Server通信的方式也基于client-go实现。
在大部分基于Kubernetes做二次开发的程序中,建议通过client-go来实现与Kubernetes API Server的交互过程。这是因为client-go在Kubernetes系统上做了大量的优化,Kubernetes核心组件(如kube-scheduler、kube-controller-manager等)都通过client-go与Kubernetes API Server进行交互。
kube-apiserver
kube-apiserver组件,也被称为Kubernetes API Server。它负责将Kubernetes“资源组/资源版本/资源”以RESTful风格的形式对外暴露并提供服务。Kubernetes集群中的所有组件都通过kube-apiserver组件操作资源对象。kube-apiserver组件也是集群中唯一与Etcd集群进行交互的核心组件。例如,开发者通过kubectl创建了一个Pod资源对象,请求通过kube-apiserver的HTTP接口将Pod资源对象存储至Etcd集群中。
Etcd集群是分布式键值存储集群,其提供了可靠的强一致性服务发现。Etcd集群存储Kubernetes系统集群的状态和元数据,其中包括所有Kubernetes资源对象信息、集群节点信息等。Kubernetes将所有数据存储至Etcd集群中前缀为/registry的目录下。
kube-apiserver属于核心组件,对于整个集群至关重要,它具有以下重要特性。
● 将Kubernetes系统中的所有资源对象都封装成RESTful风格的API接口进行管理。
● 可进行集群状态管理和数据管理,是唯一与Etcd集群交互的组件。
● 拥有丰富的集群安全访问机制,以及认证、授权及准入控制器。
● 提供了集群各组件的通信和交互功能。
kube-controller-manager
kube-controller-manager组件,也被称为Controller Manager(管理控制器),它负责管理Kubernetes集群中的节点(Node)、Pod副本、服务、端点(Endpoint)、命名空间(Namespace)、服务账户(ServiceAccount)、资源定额(ResourceQuota)等。例如,当某个节点意外宕机时,Controller Manager会及时发现并执行自动化修复流程,确保集群始终处于预期的工作状态。
Controller Manager负责确保Kubernetes系统的实际状态收敛到所需状态,其默认提供了一些控制器(Controller),例如DeploymentControllers控制器、StatefulSet控制器、Namespace控制器及PersistentVolume控制器等,每个控制器通过kube-apiserver组件提供的接口实时监控整个集群每个资源对象的当前状态,当因发生各种故障而导致系统状态出现变化时,会尝试将系统状态修复到“期望状态”。
Controller Manager具备高可用性(即多实例同时运行),即基于Etcd集群上的分布式锁实现领导者选举机制,多实例同时运行,通过kube-apiserver提供的资源锁进行选举竞争。抢先获取锁的实例被称为Leader节点(即领导者节点),并运行kube-controller-manager组件的主逻辑;而未获取锁的实例被称为Candidate节点(即候选节点),运行时处于阻塞状态。在Leader节点因某些原因退出后,Candidate节点则通过领导者选举机制参与竞选,成为Leader节点后接替kube-controller-manager的工作。
kube-scheduler
kube-scheduler组件,也被称为调度器,目前是Kubernetes集群的默认调度器。它负责在Kubernetes集群中为一个Pod资源对象找到合适的节点并在该节点上运行。调度器每次只调度一个Pod资源对象,为每一个Pod资源对象寻找合适节点的过程是一个调度周期。
kube-scheduler组件监控整个集群的Pod资源对象和Node资源对象,当监控到新的Pod资源对象时,会通过调度算法为其选择最优节点。调度算法分为两种,分别为预选调度算法和优选调度算法。除调度策略外,Kubernetes还支持优先级调度、抢占机制及亲和性调度等功能。
kube-scheduler组件支持高可用性(即多实例同时运行),即基于Etcd集群上的分布式锁实现领导者选举机制,多实例同时运行,通过kube-apiserver提供的资源锁进行选举竞争。抢先获取锁的实例被称为Leader节点(即领导者节点),并运行kube-scheduler组件的主逻辑;而未获取锁的实例被称为Candidate节点(即候选节点),运行时处于阻塞状态。在Leader节点因某些原因退出后,Candidate节点则通过领导者选举机制参与竞选,成为Leader节点后接替kube-scheduler的工作。
kubelet
kubelet组件,用于管理节点,运行在每个Kubernetes节点上。kubelet组件用来接收、处理、上报kube-apiserver组件下发的任务。kubelet进程启动时会向kube-apiserver注册节点自身信息。它主要负责所在节点(Node)上的Pod资源对象的管理,例如Pod资源对象的创建、修改、监控、删除、驱逐及Pod生命周期管理等。
kubelet组件会定期监控所在节点的资源使用状态并上报给kube-apiserver组件,这些资源数据可以帮助kube-scheduler调度器为Pod资源对象预选节点。kubelet也会对所在节点的镜像和容器做清理工作,保证节点上的镜像不会占满磁盘空间、删除的容器释放相关资源。
kubelet组件实现了3种开放接口,如图1-2所示。

● Container Runtime Interface:简称CRI(容器运行时接口),提供容器运行时通用插件接口服务。CRI定义了容器和镜像服务的接口。CRI将kubelet组件与容器运行时进行解耦,将原来完全面向Pod级别的内部接口拆分成面向Sandbox和Container的gRPC接口,并将镜像管理和容器管理分离给不同的服务。
● Container Network Interface:简称CNI(容器网络接口),提供网络通用插件接口服务。CNI定义了Kubernetes网络插件的基础,容器创建时通过CNI插件配置网络。
● Container Storage Interface:简称CSI(容器存储接口),提供存储通用插件接口服务。CSI定义了容器存储卷标准规范,容器创建时通过CSI插件配置存储卷。
kube-proxy
kube-proxy组件,作为节点上的网络代理,运行在每个Kubernetes节点上。它监控kube-apiserver的服务和端点资源变化,并通过iptables/ipvs等配置负载均衡器,为一组Pod提供统一的TCP/UDP流量转发和负载均衡功能。
kube-proxy组件是参与管理Pod-to-Service和External-to-Service网络的最重要的节点组件之一。kube-proxy组件相当于代理模型,对于某个IP:Port的请求,负责将其转发给专用网络上的相应服务或应用程序。但是,kube-proxy组件与其他负载均衡服务的区别在于,kube-proxy代理只向Kubernetes服务及其后端Pod发出请求。
Kubernetes Project Layout设计
Kubernetes项目由Go语言编写。Go语言官方对项目的结构设计没有强制要求,早期的Go语言开发者都喜欢将包文件代码放置在项目的src/目录下,如nsqio开源项目,开发者喜欢将入口文件放入apps/目录。不同开发者的喜好不同,这导致开源项目的结构设计没有统一标准。
后来Go语言社区提出Standard Go Project Layout方案,以对Go语言项目目录结构进行划分。目前该标准已经成为众多Go语言开源项目的选择。
根据Standard Go Project Layout方案,我们对标一下Kubernetes的Project Layout设计,Kubernetes Project Layout结构说明如表1-1所示。

由于Kubernetes项目全球开发者众多,这导致早期的代码包较多,尤其是kube-apiserver项目,其内部所引用的代码包特别多。随着Kubernetes系统版本的迭代,逐渐将部分包进行了合并,其中staging/目录为核心包暂存目录,该目录下的核心包多以软连接的方式链接到vendor/k8s.io目录。
Kubernetes系统组件较多,各组件的代码入口main结构设计风格高度一致,我们以核心组件为例,命令示例如下:

从代码入口main结构来看,各组件的目录结构、文件命名都保持高度一致。假设需要新增一个组件,我们甚至可以复制原有的组件代码,只需简单修改一下就可以将其运行起来。每个组件的初始化过程也非常类似,初始化过程示意图如图1-3所示。

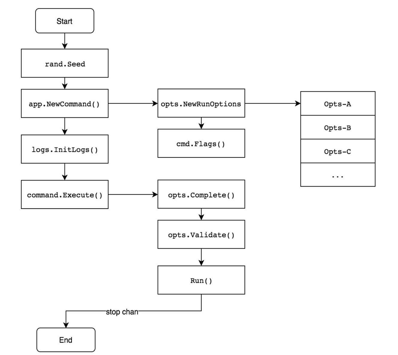
main结构中定义了进程运行的周期,包括从进程启动、运行到退出的过程。以kube-apiserver组件为例,kube-apiserver初始化过程如图1-4所示。

(1)rand.Seed:组件中的全局随机数生成对象。
(2)app.NewCommand:实例化命令行参数。通过flags对命令行参数进行解析并存储至Options对象中。
(3)logs.InitLogs:实例化日志对象,用于日志管理。
(4)command.Execute:组件进程运行的逻辑。运行前通过Complete函数填充默认参数,通过Validate函数验证所有参数,最后通过Run函数持久运行。只有当进程收到退出信号时,进程才会退出。
Kubernetes其他组件的cmd设计与之类似,故不再重复描述,后续章节会针对每个组件详细描述其启动过程。